河南电缆厂家,郑州电缆厂家,河南胜华电缆集团有限公司

官方网站

400-9910-400

图片展示

新闻中心

图片展示
相关新闻

线缆企业注意了!新的电缆铜带现行国家标准-胜华电缆集团有限公司

作者:胜华电缆 浏览: 发表时间:2021-04-27 00:00:00 来源:网络

电缆如今已经成为了人类的生产生活的必须品,很多的电器设备都需要靠电缆来正常运转,可以说是相当重要。电缆是由导体、绝缘体、外导体和外护套组成,而电缆生产时典型的重料轻工,原料能占据电缆生产总成本的60%以上,其实尤其以铜导体最为重要。


电缆生产所需的铜材料,因为对性能要求严格的,都会选用紫铜或者无氧铜带,这类铜材就有良好的导电性,导热性以及焊接稳定性,用来作为电缆导体的原材是最为合适不过的了。


因铜带具有高导电、高精度的特点且具有良好的焊接性能且在长度上较管材的生产具有更多的优势,在电缆的生产中得到了广泛应用。



随着通讯技术的发展和整个线缆行业的不断进步,行业对电缆铜带的要求也是越来越高,铜带厚度变薄,长度增加,精度提升,同时要有稳定的焊接性。


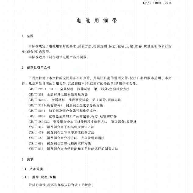
关于电缆铜带的一些标准的制定,国家和线缆行业也是针对国内线缆发展现状和大环境,不断进行完善和修改,而关于新的电缆铜带现行国家标准,一下罗列一些关键系数和要求:


在现行的GB/T11091-2014标准中,对比GB/T11091-2005:

①增加了TU3、TUP0.003牌号及对应的代号C10200、C10300;

②带材的厚度范围上限由“0.7mm”调整到“0.8mm”;

③对带材宽度范围下限由“20mm”调整到“15mm”;

④对带材厚度允许偏差进行了修改;

⑤对带材宽度允许偏差进行了修改,增加了高精级的规定;


下面给大家整理了现行电缆用铜带的标准细则,方便大家随时查看:





胜华电缆集团始建于1954年,中国电缆行业20强,中国机械制造500强,是一家非常有实力的电线电缆厂家,产品涵盖电线电缆型号几十万种,包括但不限于KVVP屏蔽控制电缆,ZR-YJV22铠装电力电缆,ZR-BVR,RVS,RVV聚氯乙烯绝缘护套家用布电线,YJLHV铝合金电缆,BTTZ矿用电缆,架空电缆,防火特种电缆等产品。所有产品都严格符合国家标准生产,质量保障,优质电缆,选胜华电缆


胜华电缆集团有限公司


销售电话:400-9910-400


移动:13818171719


邮箱:shenghua_group@sina.com


官网:https://www.shenghua-group.com.cn


线缆企业注意了!新的电缆铜带现行国家标准-胜华电缆集团有限公司
铜带的新要求和标准制定
长按图片保存/分享
你的喜欢,就是我坚持写下去的能量器
好文推荐
已有44人推荐

 联系我们

—————————————————

 400 电话:400-9910-400

 销售一部:15736921170 (康经理)

 销售二部:13818171719 (童经理)

 销售三部:15736926727 (李经理)

 固    话:0373-3311188

 邮    箱:shenghua_group@sina.com

 地    址:河南省新乡市科隆大道938号

河南胜华电缆集团官网-电线电缆厂家 官    网:www.shenghua-group.cn

 

中国线缆

行业20强

产品中心

—————————

电力电缆

控制电缆

布电线

铝合金电缆

计算机电缆

矿物绝缘电缆

柔性防火电缆

特种电缆

中 国 机 械

制造500强

 技术支持

————————

研发能力

质量认证

检测设备

生产设备

3A信用企业

HNXY2018G0070

市场服务

—————————

工程案例

合作企业

服务流程

IOS质量

管理体系

微信扫一扫 关注胜华

————————————————

     业务咨询                   业务咨询

      河南胜华电缆集团有限公司电力电缆厂家微信二维码

   联系我们

   400 电话:400-9910-400

   销售一部:15736921170(康经理)

   销售二部:13818171719(童经理)

   销售三部:15736926727(李经理)

   固定电话:0373-3311188

   传真:0373-5298169

   邮箱:shenghua_group@sina.com

   官网:www.shenghua-group.cn 

   地址:河南省新乡市新东产业集聚区

                    科隆大道938号

 

        

胜华电缆 丨 厂家直供 丨 电缆定制 丨 联系我们

——    胜华电缆集团有限公司    ——


版权所有:河南胜华电缆集团有限公司

添加微信好友,详细了解产品
使用企业微信
“扫一扫”加入群聊
复制成功
添加微信好友,详细了解产品
我知道了
豫ICP备15000117号